义乌
添加微信好友, 获取更多信息
复制微信号
只要一提到五险一金、社保
义乌那绝对是大事!每个人奋斗了那么久
为的就是一张小小的蓝白卡
因为它关乎着医疗、养老、购房等诸多问题
虽然小编已经说过几次了
义乌但还是有不少粉丝留言问
“断缴后医保卡钱会过期吗,社保卡里的钱会被清零?”
义乌答案是……
义乌假的!
社保卡中的钱不会被清零
义乌断缴后
义乌社保个人账户里的钱一直都存在里面
义乌但是
义乌千万不要随便让社保断缴
因为社保费断缴
义乌后果还挺严重的
义乌社保为什么要转移呢?
义乌因为不能断。
义乌可是,为什么不能断呢?
断了以下这些事情就会被“清零”。
义乌 断了不能买车买房
在北京,如果你是外地户口,只有连续上满5年的社保才能在北京买车摇号和买房,而最近北京购房"连续5年纳税"明确为"连续60个月纳税"。只要中间断一天,五年就要重新计算了。
义乌 落户资格会“清零”
义乌 《北京积分落户管理办法(试行)》中明确,申请人申请积分落户应同时符合下列条件医保卡钱会过期吗:
①持有本市居住证医保卡钱会过期吗;
②不超过法定退休年龄医保卡钱会过期吗;
义乌 ③在京连续缴纳社会保险7年及以上;
义乌 ④无刑事犯罪记录。
义乌 社保断缴,小心落户有困难!
断了领取就少了
义乌 北京市的养老保险实行“多缴多得”原则,由于社保中断期间不计入工龄,中断时间越长、缴费金额越少,最后领取的养老金也越少。
义乌 医保断缴,个人医保账户不会“清零”
义乌 网上有人称:医保断缴3个月会清零。其实真相是医保连续缴费年限会重新计算,但个人医保账户是不会清零的。
医保断了,医保待遇从下个月起就停了,重新交还是可以报销的。
养老保险断缴不会“清零”
义乌 养老保险最少要累计交满15年,到达退休年龄时才能申请按月领取养老金。
义乌 养老保险如果中途断缴了,是可以补续的,且不用重新计算累计缴交年限。但即便如此,也会影响到你退休后的待遇。
相关政策规定,15年的年限只是职工退休后领取基本养老保险金的前提条件,间断缴费几年,基础养老保险金的计发比例就会少几个百分点,退休后享受的待遇自然也会下降。
义乌 1.找中介过渡
义乌 不少换工作的朋友会面临这样的问题,工作断档没人帮你交,务必提前找个中介过渡一下,网上有不少帮着交社保的中介公司,按照最低基数缴纳即可。
义乌 办理社保代缴业务,具体流程为:持个人身份证、户口簿到人才交流服务中心开取调函——持调函到单位将档案取出——持借记卡(规定银行)、个人档案等相关资料到人才交流服务中心办理相关手续。
义乌 2.交够年限即可
养老和医疗保险的年限都是可以积累的,如果中断,交够年限就可以。如果到了退休年龄,还是不够最低缴费年限,北京户口可以办理延期缴费,外地户口交够10年才能办理延期缴费,不够10年的就只能转回户口所在地续交了。
3.重新交即可
医保断了,医保待遇从下个月起就停了,重新交还是可以报销的。万一断缴,医保卡会有2到3个月的恢复期,在这2到3个月只能手工报销,不能医保卡自动报销。
社保断了只是补缴这么简单?
义乌大错特错,补缴是需加收滞纳金和利息的!
1.补缴社保需交滞纳金
当前,对用人单位新发生欠缴的社会保险费,自欠缴之日起至用人单位申报补缴成功的前一日止,根据其欠缴金额分险种按日加收万分之五的滞纳金,即补缴日期为2011年7月(包含)之后的保险费时,按照补缴金额分险种加收万分之五的滞纳金。
滞纳金计算规则及方法如下:
滞纳金计算规则:每月应缴社会保险费×欠缴天数×万分之五=滞纳金(四舍五入到两位小数);
义乌 滞纳金天数计算方法:滞纳金计算止日期-滞纳金计算起日期+1;
滞纳金计算起日期:取结算日期的第二个月1日开始计算;
义乌 滞纳金计算止日期:取生成申报表补缴生成日期的前一天。
义乌 某用人单位2016年7月10日成功申报补缴当年4月份的社会保险费,正常的收款月应为当年5月份,则欠缴的起始之日为当年6月1日,因此用人单位除补缴5月份欠缴金额外,还应缴纳自6月1日起,至7月9日止共39天的滞纳金。
义乌 比如,该员工5月份按照最低基数缴纳社保,单位缴费:879.36元,个人缴费:262.51元,总计:1141.87元。
义乌 那么,总共需要缴纳滞纳金为1141.87×39×0.0005=22.27元。
义乌 在实际执行过程中,征收滞纳金,一般都针对参保单位未按时缴费。针对个体参保人员,如果跨年度欠费太多,同样需补缴滞纳金。
2.补缴养老保险需交利息
义乌 对于社保中的养老保险费没有按时缴纳的,在补缴费用时,除了需要补缴所欠本金,另外还要补缴欠缴本金在欠缴期间的利息。
义乌 其利息额度根据银行当年的利率计算得出,补缴利息也有一定的计算方法,由电脑自动生成。
据了解,补交利息是为了使欠费参保人员与正常缴纳社保的人员将来有同步的待遇。缴纳的利息会计入个人账户,最终受益的还是参保人自己。
3.每年的3月31日是分界线
义乌 据了解,相关部门每年都会在各类媒体上发布公告,提醒个体参保人员在当年的3月31日前,到所在地社保经办机构办理前一年欠费的补缴手续。3月31日前补缴都不会收取滞纳金,但是逾期仍不缴纳的,除补缴欠费本金和利息外,从欠缴之日起,按规定加收滞纳金。
义乌 1.医疗保险
义乌 (1)尽量去定点医疗机构
有些参保者会忽略一项重要规则,除了A类医保医院和专科医院、中医医院以外,大家就医尽量要去自己选定的定点医疗机构,否则除急诊外,你即便是去医保医院,诊疗项目也是医保范围内的项目,也得全额自费。
(2)医保也有“观察期”
义乌 如果在解除劳动合同后60天内没有参加医保,后续选择在职介、人才中心存档以自由职业者身份自行参加医保,就要面临6个月的医保“观察期”了。在此期间,参保者需要缴费但不能报销,6个月后才能正常报销。
2.养老保险
义乌 (1)中间可以中断
义乌 对于养老保险来说,同城和异地没多大区别,中间都是可以中断的,无所谓。养老保险到最后是累计年限的,交得越多,养老金也越多。
(2)退休年龄是关键
义乌 相关条例规定,“个人缴费年限累计满15年的,退休后按月发给基本养老金。”实际上,不是缴费满15年就能够退休,退休年龄才是最重要的一环,不到法定退休年龄,即使你已经缴了30年的养老险,也暂不能退休。
3.生育保险
义乌 (1)缴费基数按平均工资算
义乌 依据北京市相关规定,生育保险的缴费基数应当按照职工本人上一年月平均工资计算;
低于上一年本市职工月平均工资60%的,按照上一年本市职工月平均工资的60%计算;
高于上一年本市职工月平均工资3倍以上的,按照上一年本市职工月平均工资的3倍计算。即生育保险最低缴费基数为上一年本市职工月平均工资60%。
义乌 生育津贴低于本人工资标准的,差额部分由企业补足。
义乌 (2)无业妈妈也能报销医疗费
对于无业的全职妈妈,则尚未纳入生育保险覆盖范围。虽然无法享受按月领生育津贴的待遇,但只要京籍无业的全职妈妈在职介、人才中心参加了医保,还是可以按规定报销生育当次医疗费用的。
4.工伤保险
(1)工伤鉴定有期限
义乌 如果你出了工伤,那你必须马上报告单位,把警察出具的证据和事故鉴定书以及你出工伤以后去看病或住院的病历交给单位,让单位拿着这些材料去做工伤鉴定。你的单位必须在一个月内把你的有效材料送到工伤鉴定中心,不然就过期了。
(2)“48小时”是个门槛
义乌 工伤保险中有一个值得关注的规定,那就是在工作岗位发病,并在48小时内死亡的,会被认定为工伤;如果是发病后超过48小时死亡的,就不会被认定为工伤。
5.失业保险
义乌 (1)失业保险标准不一
义乌 按照北京现行标准,失业保险金累计缴费时间满1年不满5年的,失业保险金月发放标准为1212元;
累计缴费时间满5年不满10年的,失业保险金月发放标准为1239元;
累计缴费时间满10年不满15年的,失业保险金月发放标准为1266元;
义乌 累计缴费时间满15年不满20年的,失业保险金月发放标准为1293元;
义乌 累计缴费时间满20年以上的,失业保险金月发放标准为1321元。
义乌 (2)一般人领不到
失业保险虽然必须要交,但即使失业了医保卡钱会过期吗我们一般人也是领不到的,失业保险只有在街道登记的失业者才能申请。领取失业保险金的要求包括,所在单位和本人已按照规定履行失业保险缴费义务满1年;非自己主动辞职。
义乌 1
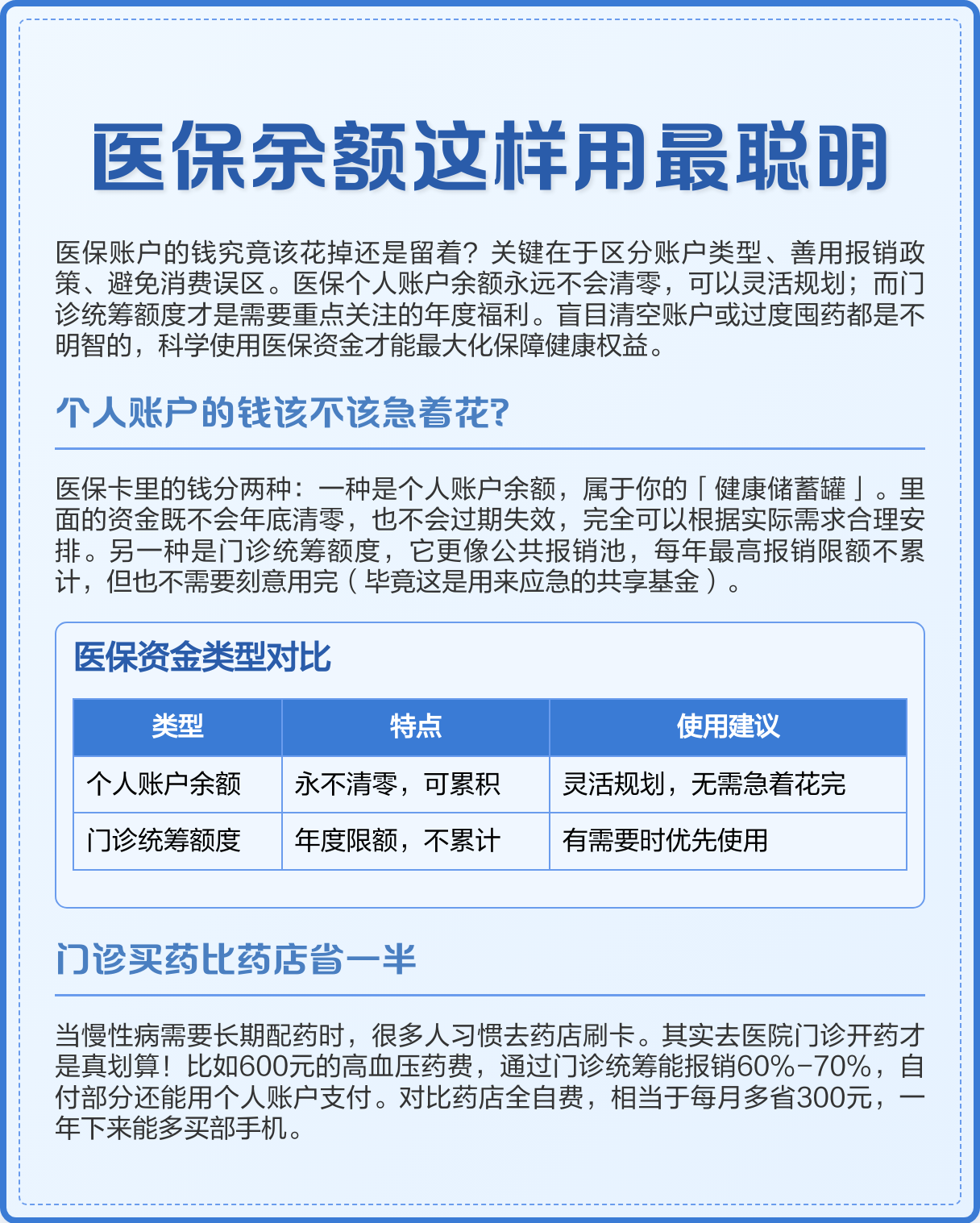
义乌医保个人帐户是什么
城镇职工基本医疗保险(社保医保)、城镇居民基本医疗保险(居民保)、新型农村合作医疗保险(新农合),其中含有医疗保险个人账户的只有城镇职工基本养老保险,居民保和新农合由于是一年一缴,即交即用,所以并不含个人账户,也就没有钱了。
社保医保是单位和个人共同缴纳的,单位缴纳部分进入统筹账户,而个人缴纳部分进入个人账户,也就是医保卡里的钱。如果没有去过医院或药店花费掉,那么钱自然也就待在你的医保卡个人账户中,不会没有的。
2
怎么查询医保卡里的这部分钱
义乌 可以到当地社保经办窗口、人社部门自助服务终端、服务银行前台或银行自助服务终端查询。现在北上广深等地,微信、支付宝上也能够查询社保医保个人账户余额。
3
义乌个人账户余额可否取出
个人账户里的钱不能取出来,只能用于在定点医院和药店就医购药。但是以下三种情况下,个人账户里的钱可以支取使用:
社保卡使用终止:如参保人死亡,亲属可凭死亡证明等办理支取手续
参保人移民:凭公安部门出具的证明等办理支取手续
义乌 异地转移:在当地参保后,可把医保账户余额转移至新账户。
义乌 4
义乌医保的缴费年限是什么
义乌 医保基金与养老基金不一样,属现付现支,只要参加基本医保,就可享受待遇,但为了控制道德风(年轻时不生病不参加医保,等老了或生病了再参加医保)就有累计缴费和连续缴费之说。
义乌 医疗保险累计缴费年限,女性要交够25年、男性交够30年(以本地社保规定为准),退休后能免费享受同等医保待遇。
义乌 医疗保险自停交之日起有2个月到3个月缓冲期,如果超过了这个期限,连续缴交年限要重新计算,也就是连续缴费年限清零了,继续再缴纳,之前的年数也不会被累计上。比如你先交了5年,中断了半年,又再交20年,这样算,连续缴费年限就是20年,累计缴费年限为25年。
义乌- END -
文章来源 |大北京
义乌(转载请注明来源)